<

RIPRODUTTORE DI SUONERIE - 2

 

Il riproduttore di suonerie

Il circuito del riproduttore di suonerie e' principalmente basato su  un microcontrollore della Microchip modello P16F628A in cui e' implementata la tecnica di sintesi digitale diretta o DDS per la generazione dei toni che compongono la suoneria. Quindi il riproduttore altro non e' che un generatore di segnali con frequenza nell’ambito delle note musicali e con durata variabile.

Descrizione del progetto

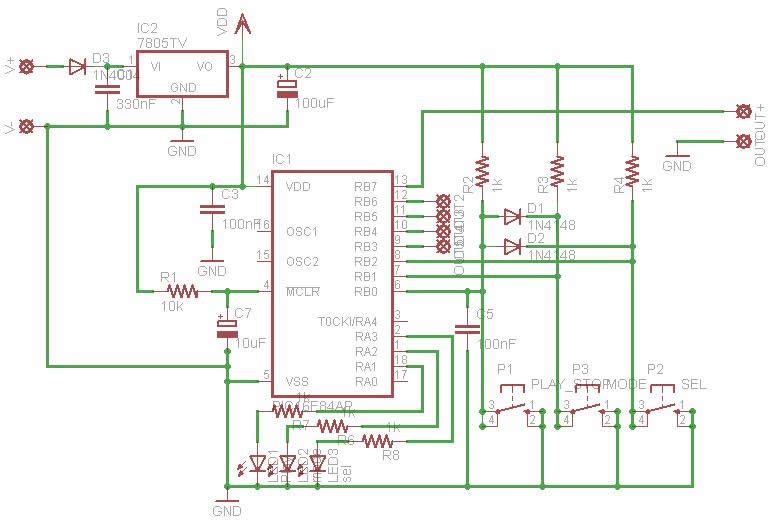
In figura 1 č riportato lo schema elettrico del riproduttore di suonerie a tecnica DDS. Il circuito č costituito da un microcontrollore uP 16F628A e da alcuni componenti passivi. Per la sua realizzazione possono essere usati altri uP della famiglia 16X.

schema elettrico del riproduttore di suonerie

Figura 1: schema elettrico del riproduttore di suonerie

 

Elenco componenti

Sigla

Valore

R1

10 KΩ 1/4 W

R2, R3, R4,R6 R7 R8

1 KΩ 1/4 W

C1

300nF ceramico

C2

100µF 16 V elettrolitico

C3

100nF

C7

10µF 16 V elettrolitico

D1, D2

1N4148

D3

1N4007

P1,P2, P3

Pulsanti Normalmente Aperti

IC1

PIC16F628A

IC2

7805

LD1, LD2,LD3

Diodo Led ( ROSSO, VERDE, GIALLO)

 

Caratteristiche elettriche del circuito 

Tensione d’alimentazione: 2.7--5V

Frequenza Toni: Scala musicale standard

Precisione della generazione: ±1.7 Hz (XTAL = 4MHz)

Caratteristiche elettriche del  PIC 16F84A: ( vedi datasheet)