LCD232 - INTERFACCIA SERIALE PER DISPLAY LCD - 2




Circuito del modulo LCD232

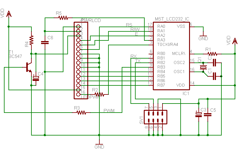
In figura 1 e' riportato lo schema elettrico del modulo. L'elemento principale e' il microcontrollore che gestisce sia la comunicazione  con l'esterno sia la comunicazione e il controllo del display LCD.

schema elettrico dell'interfaccia seriale per dispaly LCD

Fig. 1: schema elettrico del modulo LCD232

Collegamento del modulo

In figura 2 sono riportate le corrispondenze tra i terminali della scheda e le loro relative funzioni. Per il connettore che permette di collegare esternamente il modulo si hanno le seguenti corrispondenze:

Nome PIN numero pin connettore funzione  nota
a 1 VCC Alimentazione positiva 3V- 5V (+/- 10%)
b 8,6,4,2,3 GND Massa del circuito
c 5 TX linea trasmissione dati ( diretti verso l'esterno) segnale TTL
d 7 RX  linea ricezione dati (provenienti dall'esterno) segnale  TTL

Figura 2: mappatura dei terminali  

Per il connettore su cui collegare il DISPLAY LCD si hanno le seguenti corrispondenze:

Caratteristiche elettriche

Di seguito la tabella che riassume alcuni parametri di funzionamento e i rispettivi valori

Parametro Valore unita
VDD  3 - 5  V
Icc Standby

 

Icc operativo

 

LED LCD ON =

LED LCD OFF =

 

A
Comunicazione seriale: 

Velocita

Numero bit

Parità

Asincrona

19200

 8 

nessuna

-

Baud

-

-

Livelli rx / tx : TTL

 (0  - 5)

V
Frequenza Micro

4

MHz