L' INTEGRATO NE555 - 2



SCHEMA ELETTRICO DEL NE555

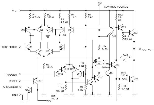
In figura 3 e’ riportato lo schema elettrico completo del 555 nella sua versione a BJT che, come chiaramente risulta dal disegno, risulta essere costituito da ben 24 transistor al silicio di tipo PNP ed NPN e da 16 resistori.

schema elettrico completo dell'integrato 555

Fig. 3 - schema elettrico completo dell'integrato 555

La parte analogica dell'integrato 555 si compone di due amplificatori differenziali, utilizzati in veste di comparatori di tensione, i quali hanno uno degli ingressi collegato con una rete di resistori, interna all'integrato, che determina la tensione di comparazione tipica, mentre il rimanente ingresso e’ collegato ai circuiti esterni. In figura 4  sono riportati gli schemi elettrici dei comparatore 1 ( circuito di sinistra)  e del comparatore di reset.

particolare circuitale del primo e del secondo comparatore di tensione dell'integrato 555.

Fig. 4 - particolare circuitale del primo e del secondo comparatore di tensione dell'integrato 555.

Si noti nel primo schema di figura 4 la simmetria del circuito amplificatore differenziale e le connessioni di ingresso, di tipo Darlíngton (Q1-Q2 e Q3-Q4), che conferiscono al circuito una elevata impedenza d'ingresso ed un buon guadagno. Un ingresso del comparatore č polarizzato a 2/3 del valore di alimentazione (Vcc) tramite il partitore composto dalla resistenza R8, R5 e R9. Il secondo comparatore  del NE555 riportato nello schema di destra di  figura 4, composto da Q10, Q11,Q12,Q13, ha un ingresso polarizzato ad 1/3 della tensione di alimentazione  tramite  lo stesso partitore composto da R5, R8 e R9 con la solo differenza che e' connesso a questo nel nodo comune a R8 e R9 mentre il primo comparatore e' connesso al partitore nel nodo comune a R5 e R8. Da notare che i resistori R8, R5, e R9 hanno tutti lo stesso valore di 5 kohm . Da questo fatto nasce il nome di 555.