SENSORE A MERCURIO

Introduzione

La versatilità di impiego del sensore a mercurio è veramente grande:

- controllo automaticamente il livello dei liquidi.

- sensore di spostamento/sollevamento per antifurto.

L'assenza totale di scintille e di riscaldamento lo rendono particolarmente idoneo al controllo dei pericolosi liquidi infiammabili. Il circuito applicativo del sensore consiste nella segnalazione, precisa e tempestiva, del raggiungimento di un livello di guardia in una sostanza liquida, contenuta in un qualsiasi recipiente:quando si raggiunge il livello prestabilito, l'interruttore al mercurio subisce uno spostamento, si attiva un relè, si accende un diodo led e un altoparlante segnala lo stato di allarme attraverso una sequenza di suoni intermittenti. Dunque, le condizioni elettriche ora menzionate, dipendono dalle modalità di montaggio del sensore e, più in generale, dall'applicazione pratica in cui e’ utilizzato. In ogni caso, tuttavia, tenuto conto del bassissimo consumo di energia elettrica allo stato di riposo, il modulo può essere vantaggiosamente alimentato a pile, che lo rendono totalmente indipendente dalla presenza o meno di eventuali prese-luce, conferendogli i caratteri della portabilità e della trasportabilità.

Descrizione del circuito

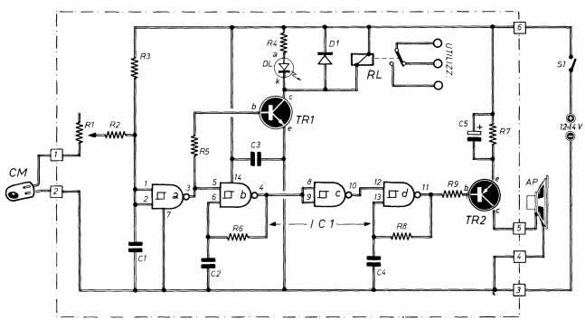
In figura 1 e' riportato lo schema elettrico del circuito applicativo del sensore a mercurio. 

Circuito elettrico del sensore con interruttore a mercurio

Fig. 1 - Circuito elettrico del sensore con interruttore a mercurio

Condensatori Resistenze Varie
C1=2,2 pF (non polarizzato)

C2=1 uF (non polarizzato)

C3= 100nF

C4=3.300 pF

C5=22,uF - 16 VI (elettrolitico)

R1= 470.000 ohm (trimmer)

R2 = 2.200ohm-1/4W

R3= 470.000 ohm – 1/4 W

R4 =1.200ohm-1/4W

R5 = 2.200ohm-1/4W

R6= 330.000 ohm -1/4W

R7= 100 ohm -1/4W

IC1 = 4093 B

R1 = BC107

TR2 = 2N2905A

D1= 1N4004

DL= diodo led

RL= relè (12 V tensione bobina)

AP= altoparlante (8=16 ohm)

CM = interruttore al mercurio

S1 = interruttore

ALIM. = 12=14 Vcc

Cominciamo quindi col ricordare che l'integrato 4093B è costruito con una tecnologia che conferisce al componente una media velocità di intervento, un'ottima insensibilità ai disturbi e la possibilità di funzionare con tensioni anche non perfettamente stabilizzate, comprese fra i 3 V e i 18 V. Con queste caratteristiche, dunque, si possono realizzare porte logiche dotate di un'eccezionale percentuale di isteresi, senza pregiudicare i livelli logici d'ingresso. In pratica, si ottengono soglie di scatto al di sopra del 75% della tensione di alimentazione e al di sotto del 25% dello stesso valore di tensione, con un funzionamento garantito, se abbinato ad altro circuito della famiglia 4000 o con prestazioni analoghe. Ciò conferisce al dispositivo una grandissima immunità ai disturbi, con fronti di commutazione assolutamente sicuri e puliti, che non sarebbero raggiungibili neppure con componenti discreti, a meno che non si vogliano realizzare assurdi e complicati circuiti, con consumi elevatissimi di energia, certamente non paragonabili con quelli irrisori del 4093B. Consideriamo, sia pure brevemente, il circuito di figura 1. Se insorgono delle incertezze, come può accadere, quando il mercurio dell'interruttore CM non chiude o apre completamente i contatti, occorre inserire un sistema di ritardo alla commutazione di IC1; e ciò si ottiene regolando in modo continuo il trimmer R 1 ed attribuendo eventualmente al condensatore C1 valori capacitivi diversi da quello prescritto. Facciamo presente che l'eliminazione delle incertezze, col metodo ora descritto, diviene particolarmente importante in presenza di vibrazioni meccaniche, come nel caso di applicazioni su autoveicoli. Ad ogni modo, la sezione "a" di IC1, in virtù dell'isteresi propria dell'integrato, offre uno scatto veloce, dopo un certo ritardo dalla chiusura completa di CM, regolato tramite R1. La sezione IC1b dell'integrato 4093B svolge la funzione di oscillatore a bassissima frequenza, abilitando, a tratti, l'oscillatore a frequenza audio che produce il suono in altoparlante. L'oscillatore citato è composto in modo assai semplice, il più semplice possibile in elettronica, perché comprende, oltre che l'elemento attivo, una sola resistenza ed un solo condensatore. Ciò nonostante, l'innesco è sicuro ed il funzionamento stabile, anche in presenza di variazioni di temperatura e di tensioni di alimentazione. La reazione positiva, che innesca le oscillazioni, è assicurata dal circuito interno di IC1, che genera l'isteresi, la quale va riscontrata in pratica in una reazione positiva controllata. La durata del ciclo ed il suo mantenimento dipendono dalla resistenza R6, che collega l'uscita della sezione "b" di IC1 (piedino 4) con l'entrata della stessa sezione (piedino 6), costringendo il condensatore C2 a caricarsi e scaricarsi, attraverso R6, fra le due soglie di scatto di IC1. Questo, ovviamente, quando l'ingresso di IC1 b (piedino 5) è alto. La sezione IC1c inverte e pilota un secondo oscillatore, identico al primo ma calibrato in frequenza su valori più alti, cioè udibili; si noti, infatti, come il valore capacitivo di C4 sia più basso di quello di C2. La frequenza audio può essere regolata variando il valore capacitivo del condensatore C4. Il transistor TR2 svolge le funzioni di amplificatore di potenza audio, mentre la resistenza R7 provvede a limitare la corrente durante i lunghi periodi di funzionamento, onde evitare consumi eccessivi di energia ed il conseguente riscaldamento del semiconduttore. Il condensatore elettrolitico C5 consente una notevole amplificazione delle armoniche elevate, con lo scopo di rendere assai più musicale ed udibile il suono emesso dall'altoparlante. Il quale deve avere una potenza di almeno 1-2 W ed un'impedenza di valore compreso fra gli 8 e i 16 ohm.